Humanoide RoboterStrommessung für präzise Bewegungen von Robotern
Von
Sabari Kannan Muthalagu, Kristen Mogensen, Grace Gibler, Elia Hanna von Texas Instruments
6 min Lesedauer
Zum Bewegen der zahlreichen Gelenke in humanoiden Robotern werden viele Motoren benötigt, für deren Ansteuerung Stromsensoren eine zentrale Rolle spielen. TI bietet für diesen Zweck hochpräzise Bauelemente an, mit denen sich kompakte, effiziente Designs realisieren lassen.
Präzise Bewegungen von humanoiden Robotern: dafür ist es entscheidend, die Stromaufnahme der zahlreichen Motoren präzise zu messen.
(Bild: Texas Instruments)
Die Stromaufnahme von Motoren genau zu messen, hat besonders bei humanoiden Robotern einen hohen Stellenwert, denn die Messwerte werden von den Regelalgorithmen dazu benutzt, präzise Bewegungen auszuführen. Die Stromaufnahme der meistens zum Einsatz kommenden Permanentmagnet-Synchronmotoren (PMSM) kann je nach Last zwischen 0,2 A (z. B. im Handgelenk) und 83 A (Knie oder Hüfte) liegen, beträgt in den meisten Fällen aber zwischen 0,2 A und 31 A, während die Betriebsspannung je nach Ladezustand der Batterie von 39 V bis 54 V variieren kann.
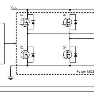
Die Motoren in humanoiden Roboter müssen mit unterschiedlichen Drehzahlen und Drehmomenten arbeiten. Hierfür werden besondere Motorregelungs-Algorithmen wie etwa die Vektorregelung (Field-Oriented Control, FOC) angewendet. Ein Mikrocontroller verarbeitet die Algorithmen und erzeugt PWM-Signale (Pulsweiten-Modulation).
Diese werden den Gatetreibern zugeführt, mit denen letztendlich die Leistungs-FETs angesteuert werden. Bild 1 zeigt das Blockschaltbild eines solchen Systems zur Motoransteuerung.
Mithilfe der Strommessfunktionen lässt sich die Zuverlässigkeit der Motoren in sämtlichen Gelenken eines humanoiden Roboters überwachen. Insbesondere gestattet die präzise Messung der Motorströme eine genaue Echtzeit-Ansteuerung, um die Drehzahl zu regeln, das Drehmoment situationsbezogen anzupassen und die Leistungsaufnahme zu überwachen.
Grosse Bedeutung haben die Stromsensoren jedoch auch für die Sicherheit, denn sie ermöglichen die Erkennung von Überlastungs- oder Überhitzungssituationen sowie von Isolierungsfehlern. Zum Beispiel können beschädigte Wicklungen eine anormale Stromaufnahme zur Folge haben, die zu Schäden und Ausfällen führen kann, wenn nicht rechtzeitig reagiert wird. So kann das System geordnet heruntergefahren werden, um gefährliche Situationen gar nicht erst entstehen zu lassen.
Abgesehen von diskreten Schaltungen kommen für die Strommessung in humanoiden Robotern auch integrierte Schaltungen wie etwa Strommessverstärker, Delta-Sigma-Modulatoren und Halleffekt-Sensoren in Frage. Die Grundlage bildet stets das ohmsche Gesetz: man misst den Spannungsabfall an einem Shunt-Widerstand, der in den Stromkreis eingefügt wird, und kann daraus den Strom berechnen. Um den Eingriff in den Stromkreis gering zu halten, sollte der Shunt-Widerstand einen sehr kleinen Widerstandswert haben, jedoch ist der resultierende Spannungsabfall dann zwangsläufig sehr gering. Es geht deshalb nicht ohne eine hinreichende Verstärkung, damit das Signal mit einem A/D-Wandler und einem Mikrocontroller weiterverarbeitet werden kann.
Bei der low-seitigen Strommessung werden die Shunt-Widerstände zwischen den FETs und der Masse platziert. Dies hat den Nachteil, dass die Systemmasse keine wirkliche Masse mehr ist und Kurzschlüsse zur Masse nicht mehr erkannt werden können. In der Regel werden zwei oder drei Stromsensoren eingesetzt. Bei nur zwei Sensoren kann der dritte Wert aus den beiden anderen Messungen errechnet werden, was allerdings einen nicht unerheblichen Verarbeitungsaufwand mit sich bringt.
Als Alternative bietet sich die high-seitige Strommessung an, bei der sich die Shunt-Widerstände zwischen dem DC-Bus und den FETs befinden. Die Masse bleibt bei dieser Messkonfiguration unbeeinflusst, jedoch ergibt sich bei der Messung des Spannungsabfalls am Shunt-Widerstand eine Gleichtaktspannung, die nahezu der Bus-Spannung entspricht. Die verwendeten ICs müssen deshalb für diese Spannung ausgelegt sein.
Eine weitere Variante ist die In-line-Strommessung, für die in jede Motorphase ein Shunt-Widerstand eingefügt wird (Bild 2). Diese Messmethode ist die präziseste der drei Varianten und hat den Vorteil, dass sich der Schaltzustand der FETs nicht auf die Strommessung auswirkt und dass Systemkurzschlüsse detektiert werden können. Ein Problem könnte die hohe Frequenz der zur Ansteuerung verwendeten PWM-Signale sein, aber die modernen Bauelemente von Texas Instruments (TI) sind für diese Frequenzen ausgelegt.
Welche Designs kommen bei der Strommessung zum Einsatz?
Da humanoide Roboter mit immer mehr Freiheitsgraden und Funktionen ausgestattet werden, nimmt die Bedeutung präziser Strommessungen und der Bedarf an entsprechenden Schaltungen stetig zu. Für In-line-Messungen konzipiert sind die Bausteine INA241A, INA790x und INA750x von TI, deren verbesserte PWM-Unterdrückung Frequenzen bis zu 125 kHz unterstützt.
Stand: 08.12.2025
Es ist für uns eine Selbstverständlichkeit, dass wir verantwortungsvoll mit Ihren personenbezogenen Daten umgehen. Sofern wir personenbezogene Daten von Ihnen erheben, verarbeiten wir diese unter Beachtung der geltenden Datenschutzvorschriften. Detaillierte Informationen finden Sie in unserer Datenschutzerklärung.
Einwilligung in die Verwendung von Daten zu Werbezwecken
Ich bin damit einverstanden, dass die Vogel Communications Group GmbH & Co. KG, Max-Planckstr. 7-9, 97082 Würzburg einschließlich aller mit ihr im Sinne der §§ 15 ff. AktG verbundenen Unternehmen (im weiteren: Vogel Communications Group) meine E-Mail-Adresse für die Zusendung von redaktionellen Newslettern nutzt. Auflistungen der jeweils zugehörigen Unternehmen können hier abgerufen werden.
Der Newsletterinhalt erstreckt sich dabei auf Produkte und Dienstleistungen aller zuvor genannten Unternehmen, darunter beispielsweise Fachzeitschriften und Fachbücher, Veranstaltungen und Messen sowie veranstaltungsbezogene Produkte und Dienstleistungen, Print- und Digital-Mediaangebote und Services wie weitere (redaktionelle) Newsletter, Gewinnspiele, Lead-Kampagnen, Marktforschung im Online- und Offline-Bereich, fachspezifische Webportale und E-Learning-Angebote. Wenn auch meine persönliche Telefonnummer erhoben wurde, darf diese für die Unterbreitung von Angeboten der vorgenannten Produkte und Dienstleistungen der vorgenannten Unternehmen und Marktforschung genutzt werden.
Meine Einwilligung umfasst zudem die Verarbeitung meiner E-Mail-Adresse und Telefonnummer für den Datenabgleich zu Marketingzwecken mit ausgewählten Werbepartnern wie z.B. LinkedIN, Google und Meta. Hierfür darf die Vogel Communications Group die genannten Daten gehasht an Werbepartner übermitteln, die diese Daten dann nutzen, um feststellen zu können, ob ich ebenfalls Mitglied auf den besagten Werbepartnerportalen bin. Die Vogel Communications Group nutzt diese Funktion zu Zwecken des Retargeting (Upselling, Crossselling und Kundenbindung), der Generierung von sog. Lookalike Audiences zur Neukundengewinnung und als Ausschlussgrundlage für laufende Werbekampagnen. Weitere Informationen kann ich dem Abschnitt „Datenabgleich zu Marketingzwecken“ in der Datenschutzerklärung entnehmen.
Falls ich im Internet auf Portalen der Vogel Communications Group einschließlich deren mit ihr im Sinne der §§ 15 ff. AktG verbundenen Unternehmen geschützte Inhalte abrufe, muss ich mich mit weiteren Daten für den Zugang zu diesen Inhalten registrieren. Im Gegenzug für diesen gebührenlosen Zugang zu redaktionellen Inhalten dürfen meine Daten im Sinne dieser Einwilligung für die hier genannten Zwecke verwendet werden. Dies gilt nicht für den Datenabgleich zu Marketingzwecken.
Recht auf Widerruf
Mir ist bewusst, dass ich diese Einwilligung jederzeit für die Zukunft widerrufen kann. Durch meinen Widerruf wird die Rechtmäßigkeit der aufgrund meiner Einwilligung bis zum Widerruf erfolgten Verarbeitung nicht berührt. Um meinen Widerruf zu erklären, kann ich als eine Möglichkeit das unter https://contact.vogel.de abrufbare Kontaktformular nutzen. Sofern ich einzelne von mir abonnierte Newsletter nicht mehr erhalten möchte, kann ich darüber hinaus auch den am Ende eines Newsletters eingebundenen Abmeldelink anklicken. Weitere Informationen zu meinem Widerrufsrecht und dessen Ausübung sowie zu den Folgen meines Widerrufs finde ich in der Datenschutzerklärung, Abschnitt Redaktionelle Newsletter.
Der Baustein INA241A ist der genaueste Strommessverstärker auf dem Markt. Er eignet sich für Gleichtaktspannungen von -5 V bis +110 V und zeichnet sich durch eine niedrige Offsetspannung von maximal ±10 µV, einen Verstärkungsfehler von maximal ±0,01 % und eine hohe DC-Gleichtaktunterdrückung von typisch 166 dB aus. Wie der INA241A im Vergleich zu Konkurrenzprodukten einzuordnen ist, verdeutlicht Tabelle 1. Aus Bild 3 geht hervor, in welch geringem Mass eingangsseitige Gleichtakt-Transienten infolge der verbesserten PWM-Unterdrückung an den Ausgang durchschlagen.
Integration des Shunt-Widerstands
Zusätzlich zu den Stromsensoren, die einen externen Shunt-Widerstand erfordern, hat TI ein ganzes Portfolio an Bauelementen auf Basis der EZShunt-Technologie auf den Markt gebracht, die über einen integrierten Shunt-Widerstand verfügen. Dies macht nicht nur das Design einfacher, sondern spart auch Leiterplattenfläche und senkt die Kosten. Bild 4 macht die Grössenreduzierung deutlich.
Die Bausteine INA790x und INA750x sind mit ihrer verbesserten PWM-Unterdrückung speziell für die Verwendung in humanoiden Robotern geeignet. Während der INA790x für Ströme bis 75 Arms (bei 25 °C) geeignet ist und einen integrierten Widerstand von 400 μΩ besitzt, verfügt der für 35 Arms bei 25 °C ausgelegte INA750x über einen 800-μΩ-Widerstand. Die mit diesen Bauelementen erzielbare Reduzierung der Leiterplattenfläche ist insbesondere angesichts der immer zahlreicher werdenden Bewegungsachsen moderner Roboter von grosser Bedeutung.
Isolierte Halleffekt-Stromsensoren
Neben Strommessverstärkern bietet TI auch isolierte Halleffekt-Stromsensordesigns für Messungen an hohen Gleich- oder Wechselspannungen an. Diese Bauelemente kommen mit den hohen, zwischen 400 V und 600 V liegenden Spannungen zurecht, die in grösseren Industrierobotern gebräuchlich sind. Die Produkte besitzen einen Analogausgang für die In-line-Phasenüberwachung sowie einen zusätzlichen Überstrom-Komparator, der vorteilhaft für den Überstromschutz ist. Es gibt diese Bausteine für bis zu 125 Arms und bis zu 1 MHz. Die Bausteine TMCS1123 (250 kHz) und TMCS1133 (1 MHz) besitzen eine Impedanz von 670 µΩ, was eine Stromtragfähigkeit von 80 Arms in einem Gehäuse der Bauart SOIC-16 zulässt. Sämtliche Halleffekt-Stromsensoren von TI zeichnen sich durch branchenführende Genauigkeit und Driftarmut aus, während zusätzliche Gehäuseinnovationen die Realisierung kompakter Lösungen mit hoher Stromtragfähigkeit ermöglichen.
Man kann zwischen zwei isolierten Stromsensor-Designs wählen, nämlich solchen mit Analogausgang oder Versionen mit Modulatorausgang. In Designs auf der Basis isolierter Verstärker haben den Vorteil, dass sie einfach sind und sich einfach integrieren lassen, jedoch durchläuft das Signal hier mehrere A/D- und D/A-Umwandlungen sowie weitere Stufen, die die Genauigkeit und die Rauscheigenschaften beeinträchtigen und die Latenz erhöhen. Anders ist es bei Designs auf der Basis isolierter Modulatoren, wo das Signal nur eine A/D-Wandlung durchläuft. Der Signal-Rauschabstand ist grösser, es kann eine grössere Signalbandbreite erreicht werden, und die Latenz ist geringer als bei einem Design auf der Grundlage eines isolierten Verstärkers.
Mit den von TI angebotenen isolierten Modulatoren zur Phasenstrom-Messung sind präzise, effiziente, kosteneffektive und kompakte Lösungen realisierbar. Die Bausteine AMC0106M05 und AMC0106M25 lassen sich für eine Auflösung bis zu 14bit konfigurieren und sind damit Garant für eine präzise Motor-Ansteuerung. Das Design wird zudem um über 50 % kompakter, und es ist eine kontinuierliche Messung auch während der PWM-Schaltvorgänge möglich.
Die mit Funktionsisolierung aufwartenden Delta-Sigma-Bausteine AMC0106M05 und AMC0106M25 bieten einen ENOB-Wert (Effective Number Of Bits) von 12 bis 14, während es bei analogen Designs heutzutage nur 8 bis 11 Bit sind (siehe Bild 5). Auf diese Weise ist eine genauere Messung niedriger Ströme und Spannungen möglich, was die präzise Steuerung kleinster Roboterbewegungen ermöglicht.
Die In-line-Messung des Phasenstroms sorgt verglichen mit der low-seitigen Shunt-Messung für mehr Genauigkeit und ermöglicht sowohl eine kontinuierliche Messung als auch eine präzisere Steuerung des Motorphasenstroms über den gesamten PWM-Zyklus hinweg. Aus diesem Grund wird bei Servoantrieben und Roboter-Anwendungen in der Regel die In-line-Messung bevorzugt.
Da beim Abtasten des Phasenstroms PWM-Schaltvorgänge vorkommen, ist es wichtig, dass der Phasenstromsensor mit hohen Gleichtakt-Spannungsspitzen zurechtkommt, ohne dass sich Auswirkungen auf die Messgenauigkeit ergeben. In Bild 6 ist (für einen PWM-Zyklus) einer der Motorphasenströme mit der entsprechenden PWM-Spannung dargestellt.
Anders als bei konkurrierenden Designs, bei denen während der PWM-Schaltvorgänge eine Austastzeit eingefügt wird, ermöglichen die Modulatoren AMC0106M05 und AMC0106M25 dank ihres hohen CMTI-Werts von 150 V/ns eine kontinuierliche, ununterbrochene Messung.